После получения лицензий оператор связи обязан начать предоставлять услуги связи не позднее определенного в выданной лицензии срока, используя построенный и принятый в эксплуатацию объект или сеть связи. С 1 января 2015 года процесс приемки в эксплуатацию узла связи регламентируется приказом Минсвязи №258 26.08.2014 “Об утверждении Требований к порядку ввода сетей электросвязи в эксплуатацию”, этот приказ пришел на смену устаревшему 113ому приказу который просуществовал больше 10 лет.
Что же изменилось?
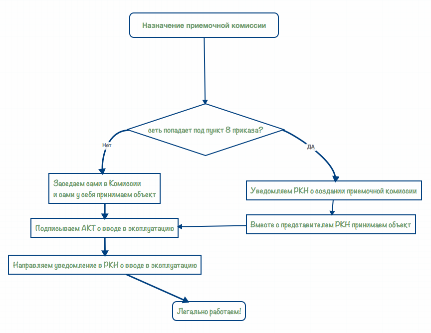
Главное и основное изменение - переход к уведомительной системе при вводе в эксплуатацию большинства объектов связи.
Ввод в эксплуатацию сети электросвязи осуществляется комиссией по вводу сети электросвязи в эксплуатацию и оформляется актом о вводе сети электросвязи в эксплуатацию. Состав комиссии определяется самим Оператор связи - например можно включить в нее генерального директора, технического директора и инженера. Уведомление Роскомнадзора о создании комиссии и участие представителей Роскомнадзора в работе комиссии требуется только для следующих объектов связи(пункт 8 приказа):
- а) сети (фрагменты сети) междугородной и международной телефонной связи;
- б) сети (фрагменты сети) фиксированной зоновой телефонной связи;
- в) сети (фрагменты сети) местной телефонной связи проектной емкостью 3 000 номеров и выше;
- г) сети (фрагменты сети) подвижной радиосвязи, за исключением базовых станций, ретрансляторов и контроллеров базовых станций сетей подвижной радиосвязи;
- д) сети (фрагменты сети) подвижной радиотелефонной связи, за исключением базовых станций, ретрансляторов, контроллеров базовых станций сетей подвижной радиотелефонной связи и линий привязки этих элементов к транспортной сети подвижной радиотелефонной связи;
- е) сети (фрагменты сети) подвижной спутниковой радиосвязи;
- ж) сети (фрагменты сети) передачи данных проектной скоростью передачи данных 10 Гбит/с и выше;
- з) сети связи (фрагменты сети связи) для распространения программ телевизионного вещания и радиовещания, за исключением распределительных систем кабельного телевизионного вещания проектной емкостью до 2500 абонентских подключений;
- и) системы распределения программ телевидения (MMDS);
- к) узлы обслуживания вызовов экстренных оперативных служб;л) телевизионные и радиовещательные передающие станции всех типов мощностью 500 Вт и выше.
Комиссия (как с участием представителя Роскомнадзора так и без него) рассматривает следующие документы, необходимые для ввода в эксплуатацию объекта связи:
а) проектная документации на вводимую в эксплуатацию сеть электросвязи. Для сетей электросвязи, не указанных в пункте 8, допускается использовать типовые проекты или заводские инструкции (техническую документацию производителя оборудования) и утвержденную оператором связи схему соединений и спецификацию сети электросвязи, содержащие сведения о назначении, составе средств связи, условиях эксплуатации и технических характеристиках сети электросвязи;
Революционное изменение по сравнению со старым 113ым приказом - теперь не требуется экспертиза проектной документации в ФГБУ Центр МИР ИТ!
б) копии свидетельств о регистрации радиоэлектронных средств (при наличии радиоэлектронных средств);
Никаких изменений по сравнению со 113ым приказом - если вы используете РЭС, должны показать свидетельство о регистрации.
в) копии договоров присоединения к другим сетям электросвязи;
Наличие договоров присоединения требовали и раньше, но теперь это требование закреплено в приказе.
г) копии документов, подтверждающие выделение ресурсов нумерации;
Если используется ресурс нумерации, требуется показать решение Россвязи о выделении ресурса нумерации.
д) перечень используемых средств связи с указанием наименования типа и номера сертификата соответствия на средства связи или декларации о соответствии средств связи;
Как и раньше - все оборудование должно быть сертифицировано по ССС или должно иметь соответствующую декларацию.
е) акт ввода в эксплуатацию технических средств для проведения оперативно-розыскных мероприятий на вводимой в эксплуатацию сети электросвязи. Допускается по согласованию с ФСБ вместо акта ввода в эксплуатацию технических средств для проведения оперативно-розыскных мероприятий направление утвержденного плана по внедрению технических средств для проведения оперативно-розыскных мероприятий на вводимой в эксплуатацию сети электросвязи. В этом случае направляется также письменное подтверждение выполнения оператором связи утвержденного плана мероприятий на дату представления его в Комиссию, подписанное руководителем территориального управления ФСБ на бумажном носителе в свободной форме.
Никаких изменений по сравнению со старой процедурой ввода - по прежнему требуется решить в ФСБ вопрос с внедрением СОРМ - либо план внедрения, либо реальная установка оборудования СОРМ.
Результат работы Комиссии оформляется Актом с подписями всех членов комиссии. Датой ввода в эксплуатацию сети или объекта электросвязи считается дата утверждения Акта.Оператор связи в течение 10 рабочих дней после ввода в эксплуатацию сети электросвязи направляет уведомление о вводе в эксплуатацию в территориальное управление Роскомнадзора.В уведомлении о вводе в эксплуатацию указываются:
а) сведения о заявителе: наименование, организационно-правовая форма, место нахождения юридического лица или ИП б) перечень наименований услуг связи, оказание которых будет осуществляться с использованием вводимой в эксплуатацию сети электросвязи; в) реквизиты (дата выдачи и номер) лицензии (лицензий) на осуществление соответствующего вида деятельности в области оказания услуг связи.
К уведомлению о вводе в эксплуатацию прилагаются:
а) копия утвержденного акта о вводе в эксплуатацию сети электросвязи; б) копии выписок о регистрации радиоэлектронных средств (при наличии радиоэлектронных средств); в) схема построения сети электросвязи с указанием на ней:
- узлов и линий связи;
- точек присоединения к другим сетям электросвязи;
- перечня и состава средств связи, образующих точки присоединения сети электросвязи, с указанием их монтированной емкости и применяемых технологий;
г) копии договоров о присоединении к другим сетям электросвязи; д) копии документов, подтверждающих выделение ресурса нумерации; е) перечень используемых средств связи с указанием наименования типа и номера сертификата соответствия на средства связи или декларации о соответствии средства связи; ж) документы о внедрении СОРМ или план внедрения СОРМ.
Подводя итог всего выше описанного, с 1 января 2015 процедура ввода в эксплуатацию будет выглядеть так:

- Самостоятельное назначение приемочной комиссии Оператором связи (для большинства объектов она будет без участия представителя Роскомнадзора).
- Утверждение комиссией Акта о вводе в эксплуатацию.
- Уведомление территориального управления Роскомнадзора о вводе в эксплуатацию сети или объекта связи.
Полный текст 258ого приказа и pdf для для скачивания.